中央人民政府门户网站
|
陕西省人民政府
|
西安市人民政府
长者专区
|
无障碍
|
加入收藏
|
登录
|
退出
注册
|
本站支持IPV6
更多栏目
首 页
走进新城
新城资讯
政务公开
公众服务
互动交流
专题专栏
首 页
走进新城
新城资讯
政务公开
公众服务
互动交流
专题专栏
首页
/
政务公开
/
政策解读
/
政策图解
/
正文
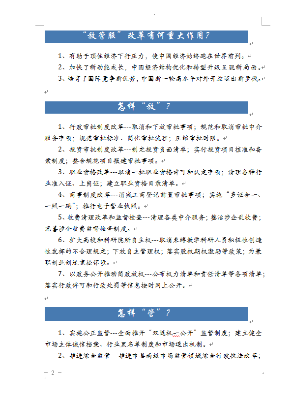
图解放管服
浏览次数:
次
索引号
11610102735053883A/2017-000728
发布日期
2017-09-18 15:37
来 源
西安市新城区人民政府
内容概述
图解放管服
【字体:
大
中
小
】
打印
保存
发布时间:2017-09-18 15:37
来源:西安市新城区人民政府
分享:
扫一扫在手机打开当前页
相关文件